
文丨语鹦企服私域管家原创,未经授权不得转载
今年5月,微信上一款强大的社群运营工具 wetool 不能用了,不少朋友问我有没有可以替代 wetool 的工具。今天给大家介绍的「语鹦企服私域管家」,就是一款基于企业微信接口合规开发的SCRM社群运营工具,无论从获客、客户维系还是成交上,都能为企业提供一站式解决方案。
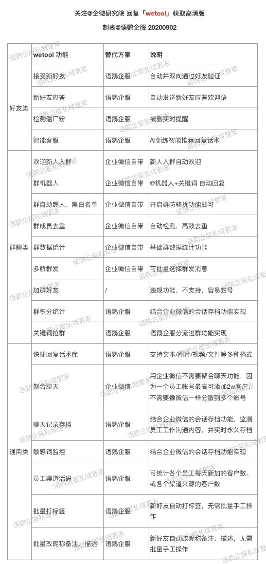
一、wetool 被封的本质
从本质上来说,wetool 是因为破坏了微信的接口,扰乱了微信的生态导致不能用。目前大部分的微信第三方社群运营工具,都存在类似的隐患,因此,继续在微信上维护客户已经变得不那么容易。目前的主流且唯一合规的做法是,通过企业微信,并借助企业微信上的服务商工具,比如语鹦企服私域管家来维系客户,实现 wetool 上高效运营客户功能!
下面就通过对比的方式,来看看「企业微信+语鹦企服私域管家」是如何代替 wetool 的?公号@企微研究院 回复【wetool】获取高清对比图。
二、「企业微信+语鹦企服」如何代替 wetool ?
从下面的对比图可以看出,wetool 上很多自动化操作,在企业微信上都是被允许的,再加上语鹦企服私域管家功能的强力辅助,基本上能够代替 wetool 实现社群运营。

我们来看看其中几项替代 wetool 的功能(公号@企微研究院 回复【wetool】获取高清对比图)。
1、接收新好友:实现4项自动化
企业只需通过语鹦企服生成员工活码,客户扫描活码名片并发送好友申请的一瞬间,就可以实现以下4项自动化操作,便于后续精细化运营:
①自动双向加对方为好友
②自动给对方发送应答欢迎语(可附上入群邀请/优惠券等信息)
③自动打上原先按规则设定好的标签
④自动打上原先按规则设定好的备注或描述
其中第③④点,更是 wetool 没有的功能,能够大大提高企业运营效率。

2、渠道活码:多渠道自动标记统计
在微信公众号上我们想统计各个渠道的粉丝来源,需要用到复杂的参数二维码,而在企业微信上这件事就变得容易很多。
只需要用语鹦企服生成渠道二维码,即可将各个渠道的客户引流到同一员工帐号上,并自动打上渠道标签,便于区分各个渠道的获客数据。

这在 wetool 上是无法实现的,从这方面来看,企业微信和语鹦企服私域管家在玩法方面,有很多值得期待的地方!
3、一键群发消息到多个群
随着客户群越建越多,如何一键管理多个群就显得非常重要,如果一个个复制粘贴,就显得效率极低。
其实企业微信提供了批量群发助手功能,可以将消息建好,发送给群主,再由群主确认后一键发送给自己管理的所有客户群。通过此方式,企业还可以查看到有多少群主没有及时群发,并一键发送提醒,显著提升群发效率。

当然啦,也可以由群主自主群发,同样支持一键发送到多个自己管理的客户群。相比wetool 的多群群发功能,企业微信批量群群发无需排队,效率要快上100倍,而且安全合规!
4、聊天增强:多格式智能话术库
与 wetool 一样,通过语鹦企服话术库,也可以实现聊天增强功能。企业可为不同部门、不同员工建立不同的话术库,支持添加文本、图片、视频、链接、文件等多种格式话术,并可对话术进行分组和搜索,实现高效沟通。

三、语鹦企服私域管家特色功能
以上列举的功能只是语鹦企服私域管家替代 wetool 的部分例子。语鹦企服私域管家还有些功能,是 wetool 所不能实现的,包括但不限于:
1、数据互通
语鹦企服通过API接口开发,可以打通企业微信与自身系统、App的数据,包括用户画像、订单数据等。
举例来说,企业想把App上的客户引流到企业微信上维护,并希望将客户添加到企业微信后,可以了解到该客户是不是付费会员,都购买了什么订单等。这时候只需要通过语鹦企服私域管家,就可以实现数据互通,了解客户的喜好,给客户推荐更感兴趣的商品。

2、客户流失提醒
无论是客户删除员工,还是员工恶意删除客户,企业都可以通过语鹦企服查看到客户流失记录,在手机端还能收到实时被删提醒,并通过一系列动作挽回客户。

3、客户浏览轨迹提醒
这是语鹦企服私域管家一个非常强大的功能,客户浏览某个页面时,可以给员工发送一条「该客户可能有意向购买产品」的信号,帮助企业及时转化客户。
举例来说,客户添加了某企业微信员工为好友,此时Ta在企业官网会员介绍页面浏览了接近30秒,有可能是想购买会员服务。此时语鹦企服系统就会给该名客户的对接员工发送一条提醒,提醒员工及时介入,介绍会员服务,或给出一定的优惠折扣,转化客户等。

总结
与 wetool 不同的是,微信好友必须在PC端扫码登录 wetool ,才能使用 wetool 上的功能,若wetool 处于未登录状态,无论是新好友应答、自动接收新好友等功能,都无法生效。
但语鹦企服不一样,作为基于企业微信的合规SCRM社群运营工具,所有功能都是实时在线生效的,不需要登录什么第三方客户端,也无需下载额外的工具,安装后即可在企业微信上使用语鹦企服功能。
体验下来,我们发现语鹦企服私域管家不仅仅是一款 wetool 替代工具,还是一款不错的企业微信SCRM管理工具,无论是从获客、留存、转化都很有帮助。鉴于篇幅限制,感兴趣的小伙伴欢迎前往语鹦企服私域管家官网免费体验,公号@企微研究院 回复【wetool】获取高清对比图。
语鹦企服私域管家(crm.bytell.cn):基于企业微信的新一代CRM工具。集合一码智能分配多个销售、展示企业微信历史朋友圈、裂变海报验证进群工具、跨平台话术库、智能欢迎语等众多工具于一身。欢迎关注。